24時間時計BottaDesignボッタデザインUNO24レビューと日付時刻調整のコツ
UNO24は世界でも珍しい24時間で一周する腕時計です。24時間で一周する時計としては他にもグリシンのエアマンなども有名ですが、ボッタデザインのUNO24はなんと分針秒針を排除し時針一本のみの割り切った斬新なデザインが特徴です。
ワンハンドウォッチであるこの時計、実は中のムーブメントは汎用の4針用が採用されており、24時間軸に針がつけられている設計です。その為、調整してから動き出すまでにラグが生じます。
特に時刻調整に少しコツがいりますので、ここではその調整方法について解説します。
時刻調整方法のコツ
リューズを二つ引き出します。この状態で時針がまわります。が、リューズの動きと比べてやや遅れて動くのがわかると思います。これが中の歯車のあそびの部分です。
時刻調整が終わって、リューズを元に戻すと針が動き出すのですが、この歯車の噛み合わせの分、実際に動き出すまでに遅れが生じます。この遅れを加味する必要があります。
1.ストップウォッチを別に用意します。UNO24のリューズを2つだし、一旦、やや過去に戻してから進ませる方向にぴったり適当なメモリにあわせます。これで遊びを無くします。オーブントースターのタイマーの要領です。
2.UNO24のリューズを押し込むと同時にストップウォッチを走らせます。
3.UNO24で20分後(2目盛り)ぴったりになったらストップウォッチをとめます。このとき、おそらくストップウォッチは20分以上の値を指しているはずです。例えば23分20秒だったらそこから20分ひいた3分20秒を覚えておきます。
4.今度はストップウォッチではなく、別の正確な時計を用意します。UNO24のリューズを2つだし目的の時刻にあわせておきます。
5.正確な時計の針をみて、UNO24の指し示している時刻から手順3で計算した時間を引いた時刻、例で言うと3分20秒前ちょうどにUNO24のリューズを押し込みます。
これであそびの分を吸収できます。
その他調整方法
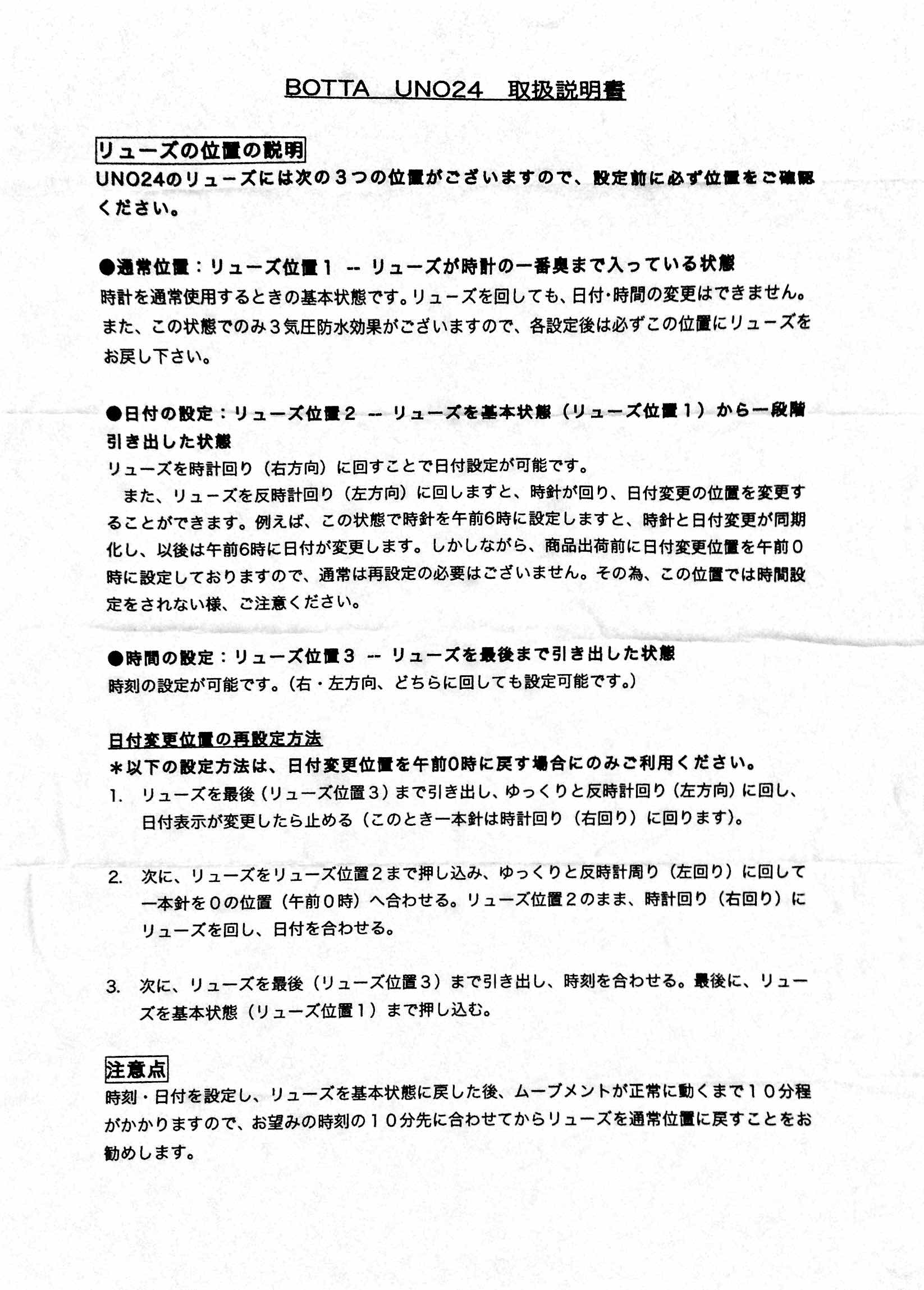
時刻設定の他に、日付調整や、さらに日付が変わる時刻の調整までできます。日本語の取扱説明書を掲載しますので参考にしてください。
UNO24を使ってみた感想
ルーファスリンから入手して、3年くらい、今の所故障もなく、普段、酷使していますがサファイヤガラスは傷一つついていません。
屋内にいると今が夜なのか昼なのかわからない時がありますが、24時間時計であれば一目でわかります。デイトとロゴをのぞいてはデザインが上下対称なので、午前と午後で反対向きに腕にまけば、洋服の袖から針を確認するのも容易になるといった使い方もできます。
もともとクォーツである為、時刻のずれは自動巻にくらべたら極わずかな上に、秒針のない設計である為、時刻のずれはほとんど気になりません。電池交換は約1年おきに必要になります。一般的なムーブメントである為、ここでのトラブルもありませんが、念のため専門店に依頼することをお勧めします。
最初はわかりにくかった針も慣れてくると分単位で読めるようになり、また、10分単位で行動するようになったことで、約束などは意識せずとも早めに場所に着くようになりました。24時間を常に意識することで今までと比べて時間を大切に使うようになった自分に驚きます。
人の生活スタイルや価値観まで変えてしまう力を持っている変わったワンハンドウォッチUNO24。残念ながら日本の取り扱い代理店であるルーファスリンデザインズからの販売は2014年11月で終了となり、もはや並行輸入もしくは個人輸入するしか入手方法はなくなりました。汎用ムーブメントである為、メンテはそれほど問題にはならないはずですが、また正規販売が再開されることを祈っています。

